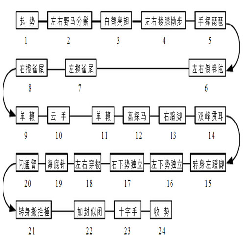
二十四式太极拳的特点与动作要领
二十四式太极拳的特点:
(一) 轻松柔和
太极拳的架式比较平稳舒展,动作要求不僵不拘,符合人体的生理习惯,没有忽起忽落的明显变化和激烈的跳跃动作。所以,练习一两遍太极拳以后,会感到身上微微出汗,但不会出现气喘等现象,给人以轻松愉快的感觉。由于太极拳具有这个特点,所以,不同年龄、性别和体质的人都可从事太极拳练习。
(二) 连贯均匀
整套太极拳的动作,从“起势”到“收势”,不论动作的虚实变化和姿势的过渡转换,都是紧密衔接、前后连贯,看不出有什么明显停顿的地方。整套动作演练起来,速度均匀,前后连贯,好像行云流水,连绵不断。
(三) 圆活自然
太极拳的动作不同于其他拳术,它要求上肢动作处处带有弧形,避免直来直往。通过弧形活动进行锻炼,使动作圆活自然,体现出刚柔相济的特点,使身体各部分得到均匀的发展。
(四) 协调完整
太极拳不论是整个套路,还是单个动作的姿势,都要求上下相随,内(意念、呼吸)外(躯干、四肢动作)一体,身体各部分之间要密切配合。在练习过程中,要以腰为轴,上肢和下肢动作都由躯干来带动,并且互相呼应,切忌上下脱节或此动彼不动、呆滞等现象。
二十四式太极拳的动作要领:
各式太极拳有不同的流派特征,然而,它们的动作要领基本上是一致的。
(一) 神为主帅,意动身随
练习太极拳的全过程都要求用意念引导动作,把注意力贯注到动作中去。例如:做太极拳“起势”两臂徐徐前举的动作,从形象上看,与体操中两臂前平举的动作相似,但在太极拳的练法上,从开始做动作前就要有向前平举的意念。做气沉丹田就要有把气沉到腹腔深处的意念。意不停,动作随之不停,犹如用一条线把各个动作贯穿起来一样。古人在练拳过程中所总结的“神为主帅,意动身随”,就是强调用意念引导动作。
(二) 注意放松,不用拙力
练习太极拳时,要求在保持身体正常姿势的情况下,身体各部位的肌肉、关节做到最大限度的放松。在做动作的过程中,要避免使用拙力和僵劲,人体的脊柱按自然的状态直立,头、躯干、四肢等部位自然、舒展地活动,达到式式连贯、处处圆活、不僵不拘、周身协调、动作自如的状态。
(三) 上下相随,周身协调
太极拳是一种全身性的运动。有人说,打太极拳时全身“一动无有不动”、“由脚而腿而腰总须完成一气”,这些都是形容练太极拳时“上下相随,周身协调”的意思。初学者虽然在理论上也知道要以腰为轴,由躯干带动四肢来进行活动,但往往感到力不从心。在这种情况下,可先练习单式动作,同时练习步法,然后再进行套路练习。
(四) 分清虚实,稳定重心
在掌握太极拳身体姿势的动作要领后,要注意动作的虚实和身体的重心。因为在太极拳的套路中,动作之间的连接,以及位置方向的改变,都贯穿着步法的变换和重心的转移,同时,还要讲究身法和手法的运用。不论由虚到实,还是由实到虚,既要分明,又要连贯衔接,做到势断意不断,一气呵成。所谓“迈步如猫行,运动如抽丝”,就是对太极拳脚步轻盈和动作均匀的描述。
(五) 自然呼吸,气沉丹田
练习太极拳时,由于动作轻松柔和,要求呼吸平和,且要增加呼吸的深度,以满足机体对氧气的需要。太极拳运动强调运用腹式呼吸,以横膈上下活动完成“气沉丹田”,让腹部存养涵蓄,不使上浮,这样在练拳时就不至于因缺氧而气喘,并有助于重心稳定。注意含胸拔背有助于“气沉丹田”。
上一条:无
